公共卫生学术热点追踪
Nature | 管轶/胡艳玲发现穿山甲可能是新冠肺炎病毒的宿主
在中国及其他地区,病毒性肺炎的持续爆发与新型冠状病毒SARS-CoV-2有关。尽管蝙蝠可能是SARS-CoV-2的宿主,但尚不清楚任何可能有助于向人类转移的中间宿主的身份。
2020年3月26日,香港大学管轶和广西医科大学胡艳玲共同通讯在Nature 在线发表题为“Identifying SARS-CoV-2 related coronaviruses in Malayan pangolins”的研究论文,该研究对广西和广东反走私行动中查获的多个穿山甲样本进行检测,并在穿山甲样本中发现了冠状病毒,属于此次新冠病毒的两个亚型,其中一个受体结合域与新冠病毒密切相关。穿山甲冠状病毒的多个谱系及其与SARS-CoV-2的相似性的发现表明,穿山甲应被视为新型冠状病毒出现的可能宿主,该研究再次强调应禁止交易穿山甲等野生动物。
2020年3月19日,云南大学张志刚团队在Current Biology 在线发表题为“Probable Pangolin Origin of SARS-CoV-2 Associated with the COVID-19 Outbreak”的研究论文,该研究对之前发表的马来穿山甲病毒组学数据(该数据由2019年3月24日无法救护成功的穿山甲肺的样本获取)进行重新组装和全面系统地分析,发现这批马来穿山甲携带SARS-CoV-2相近的冠状病毒(命名为Pangolin-CoV),其与SARS-CoV-2和BatCoV RaTG13的基因组相似性分别为91.02%和90.55%。总而言之,这项研究表明穿山甲物种是SARS-CoV-2的天然库。同时,该研究也呼吁加强野生动物保护和管理,保护野生动物,就是保护人类自己。

与SARS-CoV和MERS-CoV的情况相似,蝙蝠仍然是2019年新型冠状病毒(SARS-CoV-2)的可能起源物种。然而,SARS-CoV和MERS-CoV通常在进入人类之前先进入中间宿主,例如果子狸或骆驼。这一事实表明,SARS-CoV-2可能是通过其他动物传播给人类的。考虑到最早的冠状病毒病2019(COVID-19)患者报告未在海产品市场上暴露,因此找到中间的SARS-CoV-2宿主来阻止种间传播至关重要。
管轶团队收集了2017年8月至2018年1月期间广西海关在反走私行动中查获的18个冷冻穿山甲的(肺,肠,血液)等43个组织样品。令人惊讶的是,高通量测序显示在43个样本中的六个(两个肺,两个肠,一个肺肠混合物,一个血液)存在冠状病毒。接下来,研究团队对2018年5月至7月之间收集的另一批穿山甲样品进行了进一步的qPCR检测。发现12只穿山甲的19个样本(九个肠组织,十个肺组织)中,三个肺组织样本呈冠状病毒阳性。

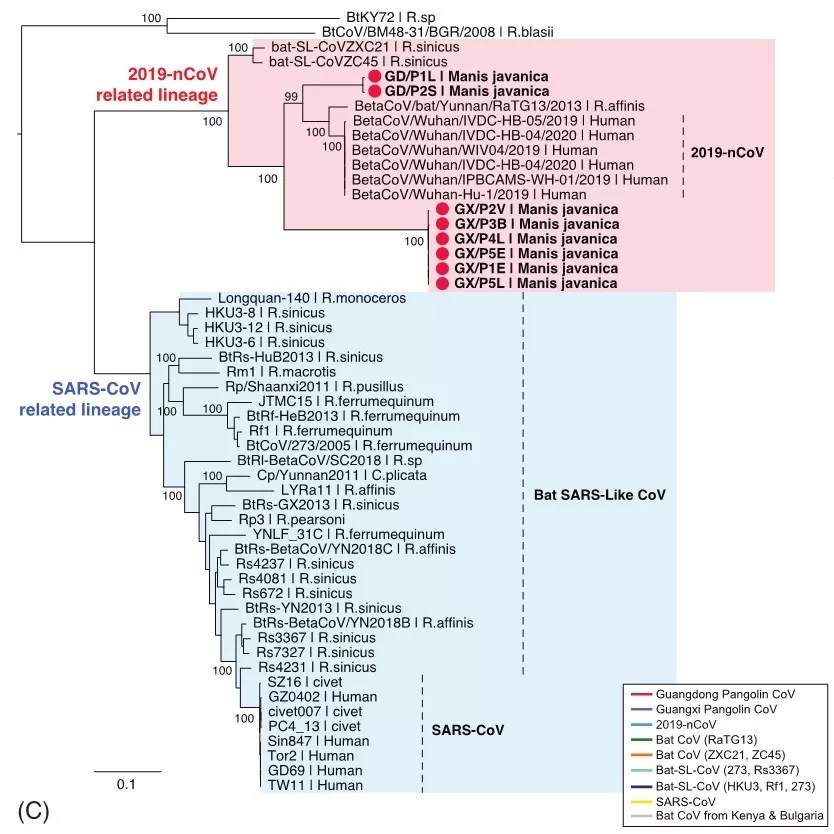
人类SARS-CoV-2,本研究中获得的穿山甲冠状病毒序列与其他参考冠状病毒之间的进化关系
然后,管轶团队联系了广州海关技术中心,中心重新检测了他们在三月份的反走私行动中查获的五份存档的穿山甲样品,这些样本中同样发现了冠状病毒。这些在穿山甲中发现的冠状病毒的基因组,与新型冠状病毒(SARS-CoV-2)基因组相似率在85.5%—92.4%,并在系统进化树中代表了新冠病毒的两个亚型,其中之一(GD/P1L和GD/P2S)与新冠病毒密切相关。管轶团队进一步进行了重组分析,分析结果显示,蝠冠状病毒ZC45和ZCS21包含多个SARS-CoV相关谱系(基因组区域2、5、7)和新冠病毒相关谱系(包括此次穿山甲中发现的病毒谱系)的基因组片段 (区域1、3、4、6、8)。
然而,更值得注意的是在穿山甲冠状病毒、蝙蝠冠状病毒RaTG13和新冠病毒之间观察到了推测的重组信号,特别是新冠病毒与广东穿山甲冠状病毒的受体结合域的氨基酸序列相似性高达97.4%。但蝙蝠冠状病毒RaTG与新冠病毒的受体结合域的氨基酸相似度仅为89.2%。但系统发育分析表明,广东穿山甲冠状病毒并非新冠病毒的最接近亲缘关系。因此,研究团队推测,广东穿山甲冠状病毒与新冠病毒之间的氨基酸相似性可能是由于趋同进化而不是重组引起的。

受体结合结构域(RBD)序列分析
迄今为止,穿山甲是除蝙蝠以外唯一被新冠病毒相关冠状病毒感染的哺乳动物。在这项研究中,管轶团队在穿山甲中发现了两个冠状病毒谱系,且它们都与新冠病毒(SARS-CoV-2)相关。这表明穿山甲极可能是这些冠状病毒的长期宿主,但这非常令人惊讶,因为穿山甲是独居动物,且种群数量非常小,已经濒临灭绝。穿山甲种群中的冠状病毒传播程度尚需进一步调查。
为了了解穿山甲在冠状病毒的出现中的作用以及未来人畜共患病传播的风险,显然需要对中国和东南亚自然环境中的穿山甲进行进一步监测。
(来源:iNature)
原文出处:Lam TT, Shum MH, Zhu HC, et al. Identifying SARS-CoV-2 related coronaviruses in Malayan pangolins[J]. Nature. 2020 Mar 26;. doi: 10.1038/s41586-020-2169-0.
链接:https://pubmed.ncbi.nlm.nih.gov/32218527/
