公共卫生学术热点追踪
突破!鄢慧民/姜世勃/陈耀庆团队合作研发出新型RSV黏膜疫苗 “P-KFD1”
上海市(复旦大学附属)公共卫生临床中心、中国科学院武汉病毒研究所鄢慧民研究组、姜世勃研究组,与中山大学公共卫生学院(深圳)陈耀庆研究组通力合作,研发出一种新型RSV黏膜疫苗 — P-KFD1。
北京时间2021年7月20日晚23时,国际学术期刊Cell Reports在线发表了这一研究成果。
上海市(复旦大学附属)公共卫生临床中心,中国科学院武汉病毒研究所鄢慧民、姜世勃为该文共同通讯作者,赵巴丽博士、杨菁毅博士为共同第一作者。

呼吸道合胞病毒(RSV)是一种长期全球性流行的呼吸道感染病原,易感人群主要为婴幼儿、老年人和处于免疫抑制状态的人群。RSV是引起5岁以下儿童病毒性肺炎最常见的病原,且会发生反复感染,每年造成超过300万人住院、近6万人死亡,尤其是6月龄以下婴儿病死率高。目前尚无特异的治疗药物和有效的预防疫苗,RSV感染仍然极大威胁着人类生命健康。
半个多世纪以来,RSV疫苗的研发一直是领域热点,也是国际疫苗企业巨头十分重视的研发管线,但其在临床试验阶段屡屡受挫。二十世纪60年代美国开展了灭活RSV疫苗(FI-RSV)临床试验,结果显示在RSV流行季有高达80%的接种了FI-RSV的婴幼儿住院,且造成两例幼儿死亡,而对照组只有5%需要住院。这种由FI-RSV灭活疫苗免疫接种造成的RSV感染后疾病反而加重的现象被称为“疫苗增强的疾病”(vaccine enhanced disease,VED)。
VED现象给RSV疫苗的研发带来极大的挑战,也致使与VED相关的RSV负责病毒黏附的表面糖蛋白G难以作为疫苗靶标。RSV介导融合入胞的F蛋白是另一个常用的疫苗靶标,但多个以F蛋白为免疫原的RSV疫苗临床II期和III期试验均宣告失败。时至今日,国际上仍没有可临床应用的RSV疫苗。

图文摘要:赵巴丽等人研发了一种由RSV磷酸蛋白和一个截短优化的鞭毛蛋白融合产生的疫苗免疫原— P-KFD1。P-KFD1鼻内免疫既避免了疫苗相关疾病增强的副作用,又可通过呼吸道局部和外周趋化到呼吸道的Th1/Th17型T细胞免疫反应保护小鼠免受RSV感染。P-KFD1是一种具有前途的预防RSV感染的新型黏膜疫苗。
上海市(复旦大学附属)公共卫生临床中心、中国科学院武汉病毒研究所黏膜免疫研究团队与中山大学公共卫生学院(深圳)研究团队通力合作,筛选出RSV磷酸蛋白(P)作为疫苗免疫原新靶标,并成功构建了一种新型RSV黏膜疫苗—P-KFD1。该疫苗抗原为一种重组融合蛋白,其中包含了P蛋白和一个改造优化的鞭毛素蛋白。
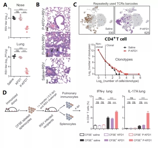
研究发现,P-KFD1鼻内免疫小鼠可同时大幅减少RSV在上呼吸道和下呼吸道的复制 (图1A),并且不会造成VED(图1B)。P-KFD1通过鼻内免疫诱导产生了P特异性CD4+ T细胞应答,并发挥关键的抗病毒作用(图1C)。在这些CD4+T细胞中,肺黏膜局部的记忆性T细胞(Trm)和招募到呼吸道的T细胞协同发挥了抗病毒作用(图1D)。单细胞测序发现,P-KFD1鼻内免疫诱导产生了特异性Th17细胞群(图1C);细胞过继实验进一步验证了这种P特异性、而且平衡的Th1/Th17应答(图1D)在发挥抗病毒作用的同时,避免了病理损伤。

图1. P-KFD1鼻内免疫的抗病毒效应和机制
这种全新的RSV候选疫苗为解决RSV预防与控制这一世纪性难题带来希望。P-KFD1抗原基于大肠杆菌表达制备,具有生产成本低和易于快速大规模生产的优势。免疫接种采用无针的鼻内滴注或喷雾接种,安全方便。
另外,该疫苗基于非表面蛋白为靶标,利用黏膜免疫策略诱导的平衡Th1/Th17应答,协调了抗病毒效应和炎性病理损伤。该疫苗在RSV疫苗新靶标、新策略方面的突破也为其他病毒疫苗的研发提供了新的设计理念和技术路线。
(来源:生命科学前沿)
原文出处:Zhao B, Yang J, He B, et al. A safe and effective mucosal RSV vaccine in mice consisting of RSV phosphoprotein and flagellin variant. Cell Rep. 2021 Jul 20;36(3):109401. doi: 10.1016/j.celrep.2021.109401. PMID: 34289371.
链接:https://pubmed.ncbi.nlm.nih.gov/34289371/
