公共卫生学术热点追踪
NC: 南京农业大学和江苏省农业科学院合作揭示猪德尔塔冠状病毒跨物种识别细胞受体的分子机制
2022年3月18日,国际著名学术期刊《Nature Communications》在线发表了题为:Structures of a deltacoronavirus spike protein bound to porcine and human receptors(猪德尔塔冠状病毒刺突蛋白与人和猪受体复合物的结构)的研究论文,报道了南京农业大学生命科学学院张水军教授与江苏省农业科学院兽医研究所李彬研究员团队合作在猪德尔塔冠状病毒(PDCoV)跨物种传播方面的重要研究成果。
冠状病毒的跨种传播对全球公共卫生构成了重大威胁。冠状病毒属的很多成员可以跨物种感染人和动物,包括新型冠状病毒(SARS-CoV-2)、SARS冠状病毒(SARS-CoV)和中东呼吸综合征冠状病毒(MERS-CoV)等。
PDCoV是一种新型猪肠道冠状病毒,可引起哺乳仔猪腹泻和呕吐,生长猪、成年猪及生产母猪也可感染,给全球养猪业带来较大经济损失。该病毒于2012年首次在香港的猪群中发现,2014年2月美国在腹泻仔猪和母猪的粪便中首次检测到PDCoV,随后,韩国和中国大陆也从腹泻猪的临床样品中检测到PDCoV。2021年12月,据《Nature》期刊报道,从海地的三名发热儿童血清样本中检测并分离到了PDCoV,表明PDCoV具有感染人的风险。冠状病毒通过其表面的刺突蛋白与细胞受体结合,入侵宿主细胞从而实现感染。然而,PDCoV结合受体的分子机制仍不明确,研究其与人、猪的受体分子结合是揭示其跨种传播的关键。
该研究团队解析了PDCoV的刺突蛋白(S蛋白)受体结合区(RBD)与人和猪的细胞受体氨基肽酶N(APN)的复合物晶体结构,揭示PDCoV结合两个物种的受体上保守氨基酸位点,且发现PDCoV的RBD在人和猪APN上具有高度相似的结合区域(图1),可能是其感染猪和人的结构基础。但该结合区域与人冠状病毒HCoV-229E、猪呼吸道冠状病毒(PRCoV)与受体APN的结合区域完全不同(图2)。
图1 PDCoV RBD与人和猪的APN复合物晶体结构示意图
图2 PDCoV RBD与APN结合区域不同于HCoV-229E、PRCoV RBD与APN的结合区域
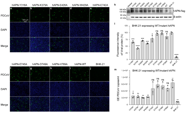
结合体外生化和病毒感染实验发现(图3),研究团队进一步鉴定了APN受体上影响PDCoV实现跨物种传播的关键氨基酸位点(Y316、K379、E426和W429)。该论文揭示了猪德尔塔冠状病毒跨物种传播的可能机制,为研制该病毒的疫苗和药物提供了结构基础和理论依据。

图3 过表达APN不同突变体后PDCoV感染试验
南京农业大学张水军教授、江苏省农业科学院李彬研究员和南京农业大学徐颖副教授为论文的共同通讯作者。南京农业大学博士研究生纪蔚伟和江苏省农业科学院兽医研究所博士后彭棋为论文的共同第一作者。该研究得到了十四五国家重点研发计划项目、国家自然科学基金、江苏省杰出青年基金和中央高校基本业务费等项目的资助。
(来源:生命科学前沿)
原文出处:Ji W, Peng Q, Fang X, Li Z, Li Y, Xu C, Zhao S, Li J, Chen R, Mo G, Wei Z, Xu Y, Li B, Zhang S. Structures of a deltacoronavirus spike protein bound to porcine and human receptors. Nat Commun. 2022 Mar 18;13(1):1467. doi: 10.1038/s41467-022-29062-5. PMID: 35304871.
链接:https://pubmed.ncbi.nlm.nih.gov/35304871/
