公共卫生学术热点追踪
NAR | 北京大学赵东宇等揭示CHD6转录激活致癌途径的潜在机理
尽管CHD6是染色质域解旋酶DNA结合蛋白家族的一员,但关于它在染色质重塑或癌症疾病中的确切作用还知之甚少。
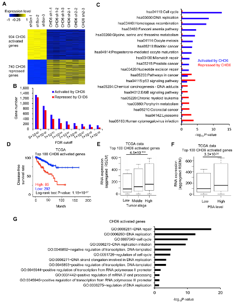
2022年11月21日,北京大学赵东宇,哈佛大学陈开富,张丽丽及西北大学曹圻等人在Nucleic Acids Research(IF=19)在线发表题为“CHD6 promotes broad nucleosome eviction for transcriptional activation in prostate cancer cells”的研究论文,该研究表明CHD6促进前列腺癌细胞中核小体广泛”排出“以转录激活致癌途径。该研究发现CHD6与染色质结合,促进核小体的广泛"排出",从而激活许多癌症途径的转录激活。通过整合多个患者队列,对一千多个前列腺癌数据集进行生物信息学分析,发现CHD6在前列腺癌中的表达升高与不良预后相关。
进一步的综合实验表明,CHD6在小鼠移植瘤模型中调节前列腺癌细胞的致癌性和肿瘤的发展。CHD6的ChIP-Seq,以及MNase-Seq和RNA-Seq,揭示了CHD6结合在染色质上,从启动子和基因体中清除核小体,以转录激活致癌途径。这些结果证明了CHD6在激活前列腺癌通路方面的关键功能。

CHD6是一种依赖DNA的ATP酶。据报道,它在DNA损伤和修复中发挥重要作用,可通过低剂量辐照处理细胞诱导。当细胞遭受慢性氧化应激时,CHD6促进细胞存活。此外,先前的研究发现,血浆样品的液相色谱和串联质谱分析显示,CHD6是卵巢患者血浆中多肽丰度发生变化的众多蛋白质之一。基因组分析显示,CHD6是膀胱癌和结直肠癌突变可能影响的众多基因之一。一份基于荧光原位杂交(FISH)分析的78岁急性髓系白血病患者病例报告显示,基因组易位可能导致LMBRD1-CHD6融合。尽管有这些观察到的联系,与其他CHD蛋白相比,CHD6在癌症中的作用尚不清楚。

CHD6激活的基因表达与前列腺癌患者预后不良相关(图源自Nucleic Acids Research )
E2F家族中的转录因子编程了对细胞周期进程至关重要的基因的表达。细胞周期的失调导致了肿瘤细胞不受控制的增殖和癌症转移。在包括乳腺癌、非小细胞肺癌和前列腺癌在内的许多癌症中已经观察到E2F1的异常活性。据报道,E2F1可以在转录激活EZH2,这是癌细胞增殖所必需的。
E2F1被肿瘤抑制基因视网膜母细胞瘤1 (RB1)负调控,其在前列腺癌中的缺失使抗雄激素治疗产生耐药性。有趣的是,在转移性去势抵抗前列腺癌患者中最常见的18种基因和通路的改变中,RB1缺失被发现与不良临床结果的相关性最强。虽然之前有一些转录因子对E2F1的转录调控的报道,但E2F1位点周围染色质结构的改变以及这是如何促进肿瘤进展的尚不清楚。
尽管放疗、化疗和雄激素耗尽疗法对许多患者都取得了成功,但前列腺癌仍然是全球男性恶性肿瘤和癌症相关死亡的主要原因。了解前列腺癌的完整分子机制是开发新的治疗策略以实现完全治愈的基础。在这里,该研究报道了CHD家族蛋白CHD6作为前列腺癌新致癌基因的未被重视的作用,阐明了CHD6如何在许多关键癌症通路的转录激活中发挥表观遗传学作用,并演示了CHD6的缺失如何损害RB1缺失前列腺癌的致癌特征。
(来源:iNature)
原文出处:Dongyu Zhao, Min Zhang, Shaodong Huang, Qi Liu, Sen Zhu, Yanqiang Li, Weihua Jiang, Daniel L Kiss, Qi Cao, Lili Zhang, Kaifu Chen, CHD6 promotes broad nucleosome eviction for transcriptional activation in prostate cancer cells, Nucleic Acids Research, 2022;, gkac1090, https://doi.org/10.1093/nar/gkac1090
