公共卫生学术热点追踪
不要吸烟!不要吸烟!南京医科大学刘起展/吴昊发现吸烟加速非小细胞肺癌进展的潜在机理
肺癌是世界范围内常见的疾病,其中非小细胞肺癌(NSCLCs)约占病例的85%。吸烟是一种加速非小细胞肺癌进展的环境影响因素,但尚不清楚其作用机制。
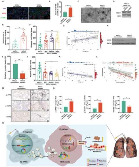
2023年5月28日,南京医科大学刘起展及吴昊共同通讯在Advanced Science 在线发表题为“Smoking-Induced M2-TAMs, via circEML4 in EVs, Promote the Progression of NSCLC through ALKBH5-Regulated m6A Modification of SOCS2 in NSCLC Cells”的研究论文,该研究报告了吸烟诱导的M2型肿瘤相关巨噬细胞(M2-TAMs)在非小细胞肺癌组织周围的积聚加速了恶性肿瘤的发展。具体而言,香烟烟雾提取物(CSE)诱导的M2巨噬细胞细胞外囊泡(EVs)在体外和体内促进了NSCLC细胞的恶性转化。CSE诱导的M2巨噬细胞EVs中的circEML4被运输到NSCLC细胞,与人AlkB同源物H5 (ALKBH5)相互作用减少ALKBH5在细胞核中的分布,导致N6-甲基腺苷(m6A)修饰增加。
m6A-seq和RNA-seq揭示了ALKBH5调节SOCS2的m6A修饰,继而导致细胞因子信号转导抑制因子2 (SOCS2)介导的Janus激酶信号转导和转录激活因子(JAK-STAT)途径的激活。CSE诱导的M2巨噬细胞EVs中circEML4下调,逆转了NSCLC细胞因EVs增强的致瘤性和转移性。此外,该研究发现吸烟患者的circEML4阳性M2-TAMs增加。结果表明,吸烟诱导的M2-TAMs通过EVs中的circEML4——ALKBH5调节的m6A修饰SOCS2,加速非小细胞肺癌的进展。该研究还表明肿瘤转移瘤EVs中的circEML4可作为非小细胞肺癌的诊断生物标志物,尤其是对于有吸烟史的患者来说。

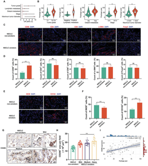
肺癌(NSCLCs)是全球非常普遍的癌症,占所有癌症的11.6%,与肺癌有关的死亡占癌症总死亡率的22%。在全球范围内,男性和女性肺癌的五年相对生存率低于21%。肺癌主要是一种与吸烟有关的疾病,吸烟者的发病率为10-20%,而从不吸烟者的发病率仅为1-2%。非小细胞肺癌(NSCLCs)患者约占病例85%,正如研究报道,吸烟者患NSCLC的风险高于从不吸烟者。相对于不吸烟者,持续吸烟者的NSCLC死亡率风险高2.94倍。此外,吸烟期大于40年的NSCLC患者的无病生存期(DFS)和总生存期(OS)均短于吸烟期小于40年的患者。流行病学分析表明,吸烟是NSCLC发展的危险因素。然而,尚不清楚吸烟加速NSCLC进展的生物学机制。
肿瘤相关巨噬细胞(TAM)是浸润肿瘤组织的巨噬细胞。在肿瘤组织中是基质细胞,但在肿瘤微环境中是最丰富的免疫群体,约占造血细胞的50%。大多数人类肿瘤组织表现出TAM的高浸润性,表明其参与肿瘤的发展。巨噬细胞分为M1型和M2型。M1巨噬细胞是抗肿瘤免疫的组成部分,M2巨噬细胞参与促进肿瘤发展。TAM主要具有M2巨噬细胞的特征。在原发性和转移性部位,M2-TAM通过其对基底膜的破坏和沉积、血管生成、白细胞募集和整体免疫抑制作用来驱动肿瘤进展。TAM还具有生物学效应,是癌症诊断和治疗的潜在靶标。尽管已经探索了TAM在癌症中的作用,但需要进一步阐明环境因素,如香烟烟雾(CS)暴露如何通过TAM影响NSCLC进展。

图1 吸烟与NSCLC的进展和NSCLC组织中M2-TAM的积累有关(摘自Advanced Science )
由细胞外囊泡(EV)介导的细胞间通讯已在肿瘤中得到广泛研究。EVs携带非编码RNA(ncRNA),调节肿瘤的转移、增殖和耐药性。EVs来源于各种细胞(包括免疫细胞和癌细胞),存在于外周血和尿液等体液中。细胞增殖和侵袭是恶性肿瘤进展的特征。TAMs通过EVs中的miR-95与前列腺癌细胞的JunB之间的相互作用诱导肿瘤增殖和侵袭。此外,尼古丁是CS的一种成分,可抑制先天免疫功能并促进肺癌的脑转移。因此,研究TAM中EVs的ncRNA可以帮助诊断和治疗因吸烟导致的NSCLC恶化。
N6-甲基腺苷(m6A)修饰的RNA,涉及腺苷N6位的甲基化,调节转录水平并在肿瘤分子机制中发挥作用。人AlkB同源物H5(ALKBH5)是一种m6A修饰的去甲基化酶(eraser),通过调节mRNA的m6A修饰水平,在肺癌、胃癌、卵巢癌和结直肠癌等多种肿瘤中发挥调节作用。由于m6A甲基化和去甲基化主要发生在细胞核中,研究甲基转移酶的核胞质分布对于探索m6A修饰在肿瘤发生中的作用机制至关重要。此外,m6A修饰参与调节免疫微环境中免疫细胞的促肿瘤和抗肿瘤功能,降低整体m6A水平会影响巨噬细胞重编程并促进癌症的生长和转移。然而,尚不清楚吸烟引起的NSCLC中m6A的变化水平。

图2 NSCLC中吸烟与M2-TAM、血浆EV和NSCLC组织中SOCS4 / JAK-STAT信号轴的激活以及circEML2的增加有关(摘自Advanced Science )
Janus激酶/信号转导子和转录激活子(JAK/STAT)通路的激活是肝癌、血液恶性肿瘤、乳腺癌和头颈癌侵袭和迁移的调节因子。细胞因子信号传导(SOCS)蛋白家族的抑制因子被认为对多种疾病的JAK/STAT信号传导进行负调节。然而,尚不清楚SOCS蛋白家族在调节吸烟诱导的NSCLC进展中对JAK-STAT途径作用。
该研究报道了吸烟诱导的M2-TAMs分泌EVs促进NSCLC恶性进展的机制。具体来说,用香烟烟雾提取物(CSE)处理巨噬细胞导致M2极化和circEML4表达升高。由CSE诱导的M2巨噬细胞释放的EVs含有circEML4并随后转移到NSCLC细胞中,EVs中的circEML4通过与ALKBH5相互作用,增加了ALKBH5在细胞质中的分布。在NSCLC细胞中,细胞核中ALKBH6的分布减少导致SOCS2的m6A修饰增加和SOCS2表达减少,刺激JAK-STAT途径并加速NSCLC的进展。结果表明,暴露于CS会增加M2-TAMs分泌的EV中circEML6的表达, ALKBH5介导SOCS2的m6A修饰加速NSCLC的进展,并刺激JAK/STAT信号轴。
(来源:iNature)
原文出处:Cheng C, Wang P, Yang Y, Du X, Xia H, Liu J, Lu L, Wu H, Liu Q. Smoking-Induced M2-TAMs, via circEML4 in EVs, Promote the Progression of NSCLC through ALKBH5-Regulated m6A Modification of SOCS2 in NSCLC Cells. Adv Sci (Weinh). 2023 May 28:e2300953. doi: 10.1002/advs.202300953. Epub ahead of print. PMID: 37246269.
