公共卫生学术热点追踪
Nat. Commun. | 夏宁邵团队揭示鼻喷流感病毒载体新冠疫苗诱导的呼吸道广谱免疫机制
新型冠状病毒病(COVID-19)大流行给全人类带来了严重危害,新冠病毒反复感染仍在持续,如何有效减轻相关疾病负担是当下的重要课题。新冠病毒表现出明显的免疫学逃逸和解剖学逃逸特征:一方面,层出不穷的变异株可以逃逸既往自然感染或疫苗诱导产生的保护性抗体;另一方面,人体上呼吸道的抗体水平比外周血中的抗体水平低数百倍[1],导致新冠病毒在感染和复制的第一站,即鼻腔中发生解剖学逃逸。因此,新冠病毒、流感病毒等非系统性感染类呼吸道病毒易反复感染,需多次加强接种疫苗。针对以上挑战,亟需研发可在呼吸道局部诱导广谱保护性免疫、安全性极佳、民众接受度高的疫苗。
2020年2月,我国前瞻性布局新冠疫苗应急科研攻关五条技术路线,由厦门大学、香港大学和万泰生物联合研制的鼻喷流感病毒载体新冠疫苗(简称“鼻喷苗”)位列其中。鼻喷苗经过大规模III期临床试验证实了安全性和广谱有效性,于2022年12月获批紧急使用,现已纳入国家卫生健康委发布的新冠疫苗接种工作方案。2023年4月10日,美国宣布投资超50亿美元用于下一代新冠疫苗开发,其中也特别强调了“鼻喷”和“广谱”两大疫苗研发方向[2]。
鼻喷苗研发过程中的关键挑战之一是作用机制和评价指标不同于常规疫苗,深度解析鼻喷苗诱导的呼吸道广谱保护性免疫构成属性和效应机制对于此类疫苗的理解、设计、评价和产品升级迭代具有重要意义。为此,研究团队开展了针对鼻喷苗免疫机制的系列研究。该研究描绘了鼻喷苗诱导的广谱保护性免疫的部分构成属性,主要包括以下四个维度:1.细胞免疫,在鼻相关淋巴组织和肺组织中可检出明显高于外周血中的新冠病毒特异性细胞免疫应答水平,并且在呼吸道局部检出组织驻留型T细胞,可提供中长期免疫保护;2.体液免疫(黏膜抗体),呼吸道局部样本可检出抗-RBD IgA抗体和抗-RBD IgG抗体[3];3.固有免疫,接种24小时后,小鼠肺组织中多种免疫细胞被激活(肺泡巨噬细胞、树突状细胞和NK细胞),产生多种具有抗病毒功能或引发局部免疫反应的细胞因子和趋化因子;4.训练免疫,重塑抗感染相关基因染色质的开放性,实现固有免疫的记忆反应,表现为TLR3、TLR7等基因启动子区域的染色质开放性增加,在新冠病毒感染时第一时间迅速产生抗病毒反应,减少病毒复制和排毒。呼吸道局部的多维度保护性免疫因子相较于外周的因子具有更佳的空间距离优势,可以更加及时地应对病毒感染。同时,鼻喷苗接种后的小鼠肺组织中具有抗炎表型的巨噬细胞亚群和单核细胞亚群占比升高。及时的抗病毒响应和倾向于抗炎的细胞亚群构成阻止了过度的炎症反应。

图1.鼻喷苗诱导呼吸道局部多维度保护性免疫应对新冠病毒的“免疫学逃逸”与“解剖学逃逸”
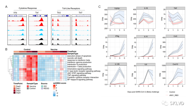
在上述四个维度的免疫反应中,细胞免疫、固有免疫和训练免疫均属于不易受病毒逃逸突变影响的广谱免疫,这解释了鼻喷苗在临床前研究和III期临床试验中表现出的广谱有效性[3,4]。训练免疫作为固有免疫的记忆形式,可保留鼻喷苗诱导的部分免疫印迹。经特定减毒改造的鼻喷苗诱导了及时有效的抗病毒固有免疫反应,通过对固有免疫细胞和呼吸道结构细胞的染色质开放性重编程,在一定时间范围内重塑了机体对抗病毒感染的免疫反应模式,在应对新冠病毒变异株攻毒时,表现出更快更强的抗病毒反应和炎症抑制效应。

图2.训练免疫在广谱保护中发挥重要作用:A.抗病毒固有免疫基因染色质开放性增加;B.预防组织过度炎症反应;C.维持肺部免疫稳态
近日,该研究成果以题为“Intranasal influenza-vectored COVID-19 vaccine restrains the SARS-CoV-2 inflammatory response in hamsters”的研究论文在线发表于《自然?通讯》(Nature Communications)。我室博士生张良、博士生江尧、硕士生何锦航、博士后陈俊煜、博士后戚若垚、袁伦志助理教授,清华大学邵天歌博士以及中国食品药品检定研究院赵慧研究员为该论文的共同第一作者。我室夏宁邵教授,香港大学管轶教授,清华大学祁海教授,中国食品药品检定研究院李长贵研究员,我室张天英副教授、陈毅歆教授、张军教授和吴婷教授为该论文的共同通讯作者。该研究得到国家重点研发计划、国家自然科学基金、粤港澳联合实验室经费、福建省自然科学基金、厦门市青年创新基金、中央高校基本科研业务费专项资金、国家医学攻关产教融合创新平台(疫苗研发)等资助。
(来源:生命科学前沿)
参考文献:
1.Russell, M. W. & Mestecky, J. Mucosal immunity: The missing link in comprehending SARS-CoV-2 infection and transmission. Front Immunol13, 957107, doi:10.3389/fimmu.2022.957107 (2022).
2.Diamond, D. White House launching $5 billion program to speed coronavirus vaccines, <https://www.washingtonpost.com/health/2023/04/10/operation-warp-speed-successor-project-nextgen.> (2023).
3.Chen, J. et al. A live attenuated virus-based intranasal COVID-19 vaccine provides rapid, prolonged, and broad protection against SARS-CoV-2. Sci Bull (Beijing)67, 1372-1387, doi:10.1016/j.scib.2022.05.018 (2022).
4.Xia, N. et al. The efficacy and safety of an intranasal spray COVID-19 vaccine in a randomized double-blind placebo-controlled phase Ⅲ trial during Omicron period. doi:10.21203/rs.3.rs-2407050/v1 (2022).
