公共卫生学术热点追踪
STTT | 天津医科大学郝继辉/常安涛/刘静发现胰腺癌进展的调控新机制
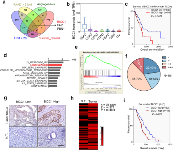
血管内皮生长因子(VEGF)抑制剂是治疗许多实体瘤中最成功的抗血管生成药物之一。然而,胰腺癌(PAAD)细胞可以通过激活VEGF非依赖性途径恢复肿瘤血管生成,从而赋予对VEGF抑制剂的耐药性。生物信息学分析表明,BICC1是参与PAAD特异性血管生成过程的顶级基因之一。
2023年7月14日,天津医科大学郝继辉、常安涛及刘静共同通讯在Signal Transduction and Targeted Therapy 在线发表了题为“BICC1 drives pancreatic cancer progression by inducing VEGF-independent angiogenesis”的研究论文,该研究揭示BICC1通过诱导VEGF非依赖性血管生成促进胰腺癌进展。队列分析证实,BICC1在人类PAAD组织中过表达,与微血管密度和肿瘤生长增加以及预后恶化有关。在患有异种移植瘤的细胞和小鼠中,BICC1以VEGF非依赖性方式促进胰腺癌的血管生成。
从机制上讲,作为一种RNA结合蛋白,BICC1与脂蛋白-2(LCN2)mRNA的3’UTR结合,并在PAAD细胞中转录后上调LCN2的表达。当其水平升高时,LCN2与其受体24p3R结合,后者直接磷酸化JAK2并激活JAK2/STAT3信号,导致血管生成因子CXCL1的产生增加。阻断BICC1/LCN2信号传导降低了小鼠PAAD细胞移植物的微血管密度和肿瘤体积,并增加了吉西他滨的肿瘤抑制作用。总之,BICC1在胰腺癌中VEGF非依赖性血管生成过程中发挥关键作用,导致对VEGF抑制剂的耐药性。BICC1/LCN2信号可能成为胰腺癌患者有希望的抗血管生成治疗靶点。

血管生成对肿瘤的发展至关重要。促血管生成因子,如VEGF和抗血管生成因子(如血栓素-1(Tsp-1))之间失去平衡,导致病理性血管生成。肿瘤中过度和持续存在的促血管生成信号会破坏正常血管,导致血管成熟受损、血管功能差和灌注不连贯。由于快速生长和代谢改变,实体瘤需要持续的血管生成,为肿瘤细胞提供营养和氧气,并带走代谢废物。此外,血管生成也是肿瘤细胞扩散或转移所必需的。因此,抑制血管生成是目前临床上治疗多种实体瘤的重要策略。
VEGF也称为VEGF-A,是肿瘤细胞产生的内皮细胞特异性有丝分裂原,在肿瘤血管生成中起关键作用。因此,血管内皮生长因子及其特异性受体(VEGFR)是癌症抗血管生成治疗最有希望的靶点。贝伐单抗是VEGF-a的单克隆抗体,已被批准有效抑制肿瘤血管生成并促进肿瘤血管系统正常化,从而显示出强大的抗肿瘤活性,并提高某些类型肿瘤患者的总体生存率和无进展生存率。因此,贝伐单抗已被美国食品药品监督管理局(FDA)批准用于治疗结肠癌(COAD)、肺腺癌(LUAD)、直肠腺癌(READ)、多形性胶质母细胞瘤(GBM)和卵巢浆液性囊腺癌(OV),并极大地改变了这些癌症的临床治疗模式。
尽管胰腺癌(PAAD)是世界上第四大癌症相关死亡原因,但其一般特征是血管生成不足,肿瘤组织通常表现为内皮细胞增殖增强灶。与其他实体肿瘤一样,癌症的增殖、生长和转移也依赖于肿瘤血管生成。不幸的是,临床上对胰腺癌的抗血管生成治疗并不像其他一些癌症那样成功。例如,贝伐单抗治疗胰腺癌的III期试验并没有产生令人满意的结果。大量研究发现,PAAD和其他一些肿瘤具有形成旁路机制和适应血管生长限制的能力。在这些肿瘤中,替代的、不依赖VEGF的促血管生成因子和途径,如粒细胞集落刺激因子(G-CSF)和C-X-C基序趋化因子配体1(CXCL1)被激活,并可引起对VEGF阻断的耐药性。因此,抑制这种适应一直是PAAD和其他反应性较差的肿瘤的抗血管生成治疗的重点。然而,对这些癌症中血管生成的VEGF非依赖性机制仍知之甚少,这对改善当前抗血管生成治疗的结果是一个巨大的挑战。

BICC1是介导PAAD中肿瘤血管生成的候选基因(图源自Signal Transduction and Targeted Therapy )
通过分析TCGA数据库的测序图谱,研究者发现BICC1是参与PAAD特异性血管生成过程的前三个基因之一。对队列的分析证实,BICC1在人类PAAD组织中过表达,并与微血管密度增加、肿瘤大小增大和预后恶化有关。分子生物学和动物实验的结果表明,BICC1通过促进VEGF非依赖性血管生成过程,在PAAD中的贝伐单抗耐药性中发挥关键作用。数据表明,BICC1与PAAD细胞中LCN2 mRNA的3’UTR结合,并在转录后上调LCN2的表达。
升高的LCN2与其受体24p3R结合,直接磷酸化JAK2,并激活JAK2/STAT3信号,从而促进促血管生成因子CXCL1的产生,导致VEGF非依赖性血管生成。数据还表明,阻断BICC1/LCN2信号可显著降低小鼠PDX模型的微血管密度和肿瘤体积,并显著增加吉西他滨的肿瘤抑制作用,吉西他宾是治疗PAAD的标准一线化疗药物。因此,BICC1/LCN2信号可能成为一种有希望的抗胰腺癌血管生成治疗靶点。
(来源:iNature)
原文出处:Huang C, Li H, Xu Y, Xu C, Sun H, Li Z, Ge Y, Wang H, Zhao T, Gao S, Wang X, Yang S, Sun P, Liu Z, Liu J, Chang A, Hao J. BICC1 drives pancreatic cancer progression by inducing VEGF-independent angiogenesis. Signal Transduct Target Ther. 2023 Jul 14;8(1):271. doi: 10.1038/s41392-023-01478-5. PMID: 37443111; PMCID: PMC10344882.
