公共卫生学术热点追踪
Nature子刊:常用降胆固醇药物他汀类药物,可预防癌症
大约20%的癌症与慢性炎症有关,近几十年来,胰腺炎、炎症性肠病和肝炎等易导致癌症的慢性炎症有所增加,这凸显出迫切需要改进高危人群的癌症预防策略。一些免疫细胞和细胞因子(包括M2型巨噬细胞、肥大细胞、TGF-β、IL-10和IL-13)已被确定在慢性炎症中促进癌变。然而,它们还发挥着其他重要的生理作用,因此单独或联合抑制这些效应因子来预防癌症具有挑战性。此外,地塞米松等抗炎药物可通过广泛抑制免疫应答来降低癌症发生风险,但这些药物有严重副作用,这限制了它们作为癌症预防药物的使用。
为了克服这些挑战,必须开发出能够阻断慢性炎症发展,从而预防其癌症后遗症的安全药物。
2024年5月30日,哈佛医学院麻省总医院的研究人员在 Nature Communications 期刊发表了题为:Statin prevents cancer development in chronic inflammation by blocking interleukin 33 expression 的研究论文。
该研究表明,常用的降胆固醇药物他汀类药物,可通过阻断白细胞介素33(IL-33)的表达来预防慢性炎症向癌症的发展。

IL-33是IL-1细胞因子家族的成员,在过敏性炎症中通过触发Th2细胞和2型固有淋巴细胞(ILC2)激活来驱动2型免疫应答。IL-33是慢性炎症的重要启动因子,通过与其受体肿瘤发生抑制因子2(ST2,也叫做IL1RL1)结合,IL-33促进应激和炎症组织中慢性炎症环境的发展。IL-33和ST2在慢性炎症性疾病(包括炎症性肠病、胰腺炎、肝炎和慢性阻塞性肺病)中呈高表达。
IL-33在肿瘤的发生发展中起着复杂的作用。诱导IL-33可抑制小鼠结肠肿瘤生长并激活CD8+T细胞和自然杀伤(NK)细胞,从而抑制肿瘤的肺转移。相反,IL-33在从急性炎症向慢性炎症过渡期间的上调启动了促进肿瘤的免疫环境的发展。值得注意的是,IL-33还作为一种核蛋白,在慢性炎症中通过调节SMAD信号通路促进肿瘤的发生。因此,阻断IL-33的表达而不是其单独的细胞因子功能,对于在慢性炎症中实现癌症预防至关重要。
在这项研究中,研究团队基于细胞系、动物模型、人体组织样本和流行病学数据表明,环境毒素(例如暴露于过敏原和化学刺激物)激活了两条相互连接的信号通路——TLR3/4信号通路和TBK1-IRF3信号通路。这种激活导致IL-33的产生,而IL-33会刺激皮肤和胰腺的炎症,进而导致癌症的发生。
然后,研究团队筛选了美国FDA已批准的药物库,发现一种他汀类药物——匹伐他汀(pitavastatin)通过阻断TBK1-IRF3信号通路的激活有效抑制IL-33的表达。

接下来,研究团队在小鼠模型中证实,匹伐他汀抑制了环境诱导的皮肤和胰腺炎症,并预防了炎症相关胰腺癌的发生。

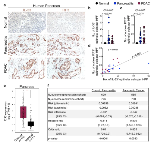
在人类胰腺组织样本中,与正常胰腺组织相比,IL-33在慢性胰腺炎和胰腺癌患者样本中过表达。此外,在对北美和欧洲超过2亿人的电子健康记录数据进行的分析中,匹伐他汀的使用与慢性胰腺炎和胰腺癌风险显著降低相关。

这些研究结果表明,使用匹伐他汀阻断IL-33的产生可能是一种安全有效的预防策略,以抑制慢性炎症和后续的某些癌症的发展。研究团队表示,接下来的目标是进一步研究他汀类药物对预防肝脏和胃肠道慢性炎症中癌症发展的影响,并确定其他抑制易患癌症的慢性炎症的新型治疗方法。
(来源:生物世界)
原文出处:Park JH, Mortaja M, Son HG, Zhao X, Sloat LM, Azin M, Wang J, Collier MR, Tummala KS, Mandinova A, Bardeesy N, Semenov YR, Mino-Kenudson M, Demehri S. Statin prevents cancer development in chronic inflammation by blocking interleukin 33 expression. Nat Commun. 2024 May 30;15(1):4099. doi: 10.1038/s41467-024-48441-8. PMID: 38816352; PMCID: PMC11139893.
