公共卫生学术热点追踪
Nature子刊:武汉大学唐其柱团队揭示司美格鲁肽有益心脏健康的机制
司美格鲁肽(Semaglutide)是一种胰高血糖素样肽-1(GLP-1)受体激动剂,由于其对能量代谢的影响,已获批作为降糖药和减肥药上市。在心力衰竭(HF)中,由于线粒体功能改变和糖酵解增加,导致能量产生受损。司美格鲁肽在临床试验中显示出心血管益处,但司美格鲁肽对压力超负荷下心肌细胞代谢的影响尚不清楚。
近日,武汉大学人民医院唐其柱团队在 Nature Communications 期刊发表了题为:Semaglutide ameliorates cardiac remodeling in male mice by optimizing energy substrate utilization through the Creb5/NR4a1 axis 的研究论文。
该研究发现,司美格鲁肽能够改善压力超负荷诱导的心力衰竭小鼠模型中的心脏功能,并减少心脏肥大和纤维化,揭示了司美格鲁肽通过Creb5/NR4a1轴优化能量底物利用改善雄性小鼠心脏重塑的作用机制,表明了司美格鲁肽可能是一种调节能量代谢以改善心脏重塑的治疗性药物。

慢性压力(包括高血压等疾病)可导致不良心脏重构和随后的心力衰竭(HF),而心力衰竭是一种死亡率和发病率均较高的疾病。能量代谢的灵活性使健康的心脏能够根据循环底物浓度和氧可利用性的波动来调整其代谢底物的利用,从而确保持续产生ATP。不幸的是,在心力衰竭发生时,心脏失去了代谢灵活性,并经历了心肌代谢重塑。虽然心脏能量主要由线粒体的氧化磷酸化产生,糖酵解则约占总能量产生的5%。
在健康个体中,心脏大约60-90%的能量来自脂肪酸氧化。在心力衰竭中,氧气供应不足导致心脏摄取和利用葡萄糖作为更有效的能量底物。然而,线粒体结构和功能的缺陷导致葡萄糖摄取增加但不完全氧化,从而诱导糖酵解。此外,在心力衰竭病例中,丙酮酸转运和代谢进入三羧酸循环减少。研究表明,心力衰竭患者心脏能量代谢由脂肪酸氧化向糖酵解、葡萄糖氧化转变,导致ATP生成能力下降,心脏能量供应不足。因此,主要通过减轻线粒体缺陷来解决心肌能量供应不足对心力衰竭治疗至关重要。
临床前研究显示,促进葡萄糖氧化的化合物,例如二氯乙酸(DCA),可以抑制丙酮酸脱氢酶复合物(PDC)激酶。这种抑制会刺激PDC活性,增强葡萄糖氧化和线粒体呼吸作用,从而减轻心力衰竭动物模型中的心脏肥大。不幸的是,DCA的毒性效应限制了其临床应用和进一步发展。另一种化合物Elamipretide,似乎通过增强线粒体功能来影响代谢,但临床前研究表明,它在心力衰竭情况下无法增强心脏功能。因此,识别能够增强线粒体功能和葡萄糖氧化以解决心力衰竭能量不足的药物是一个重大挑战。
相比之下,已作为降糖药和减肥药上市的司美格鲁肽(Semaglutide)在临床试验中显示出心血管益处,尤其是在射血分数保留的肥胖心力衰竭患者中。然而,关于司美格鲁肽对心力衰竭的机制效应的研究仍然很少,该研究旨在探讨司美格鲁肽对心脏重塑的影响,从而揭示司美格鲁肽在治疗病理性心脏重塑和心力衰竭方面的潜力。
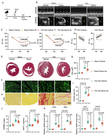
在这项最新研究中,研究团队发现,司美格鲁肽治疗能够有效抑制雄性小鼠由压力超负荷引起的病理性肥大和心脏功能障碍,这种由主动脉弓缩窄(TAC)引起的慢性心力衰竭伴有显著的线粒体损伤的状况。这种损伤表现为线粒体数量减少、肿胀、碎片化以及线粒体内膜嵴的恶化。这些小鼠的代谢情况倾向于增加糖酵解,显著降低脂肪酸氧化磷酸化,而司美格鲁肽治疗减少了线粒体功能和结构异常。相应地,司美格鲁肽促进了丙酮酸进入线粒体,促进了葡萄糖的完全氧化,并在一定程度上增加了脂肪酸的氧化能力。

司美格鲁肽治疗逆转了主动脉弓缩窄(TAC)导致的心脏肥大、纤维化和功能障碍
NR4a1是核受体超家族成员,在代谢、自噬、炎症和线粒体生成的控制中发挥着重要作用。代谢组学研究揭示,司美格鲁肽通过促进丙酮酸进入三羧酸循环和增加脂肪酸氧化,减少线粒体损伤、脂质积累和ATP缺乏。转录组学分析显示,司美格鲁肽通过PI3K/AKT通路中的Creb5/NR4a1信号轴调节心肌能量代谢,降低NR4a1表达及其向线粒体的转位。敲除NR4a1缓解了心脏的线粒体功能障碍和异常葡萄糖及脂质代谢。
这些研究结果强调了司美格鲁肽在调节糖脂代谢以减轻心脏重塑方面的重要作用,表明了司美格鲁肽可能是一种调节能量代谢以改善心脏重塑的治疗性药物。
(来源:生物世界)
原文出处:Ma YL, Kong CY, Guo Z, Wang MY, Wang P, Liu FY, Yang D, Yang Z, Tang QZ. Semaglutide ameliorates cardiac remodeling in male mice by optimizing energy substrate utilization through the Creb5/NR4a1 axis. Nat Commun. 2024 Jun 4;15(1):4757. doi: 10.1038/s41467-024-48970-2. PMID: 38834564; PMCID: PMC11150406.
链接:https://pubmed.ncbi.nlm.nih.gov/38834564/
