公共卫生学术热点追踪
Adv Sci丨南京大学张骑鹏等研究发现催产素通过 NKCC1 在出生后早期积极改变 GABA 逆转电位来改善自闭症行为
越来越多的证据表明,自闭症患者和自闭症动物模型中催产素信号传导均存在紊乱。然而,催产素对社会行为影响的具体时间仍不清楚。
2025 年 4 月 30 日,南京大学生命科学学院张骑鹏、朱景宁、张潇洋、李靓共同通讯在Advanced Science 在线发表题为“Oxytocin Improves Autistic Behaviors by Positively Shifting GABA Reversal Potential via NKCC1 in Early-Postnatal-Stage”的研究论文。该研究使用催产素-Cre小鼠与依赖Cre的化学遗传小鼠杂交的品系,选择性地调控出生后早期或晚期催产素能神经元的活动,首次揭示了在出生后早期而非晚期抑制催产素能神经元会导致自闭症样行为的出现。
值得注意的是,在丙戊酸(VPA)暴露组和Fmr1-KO小鼠的大脑中,催产素水平在出生后早期均显著降低,同时伴有GABA逆转电位受损和出生后Na+-K+-2Cl−同向转运体(NKCC1)下调。此外,在出生后早期而非晚期通过化学遗传学激活催产素能神经元,能够有效恢复异常的NKCC1表达和GABAA受体逆转电位,从而减轻VPA暴露小鼠的自闭症样行为。总而言之,结果表明出生后早期可能是催产素信号调控GABA逆转电位并促进大脑发育以形成亲社会行为的关键时期。这些发现为临床催产素治疗自闭症提供了一个更早的干预窗口和策略。

遗传和环境因素在自闭症谱系障碍 (ASD) 的发展中都发挥着重要作用,尤其是在出生前后大脑发育的关键时期,包括产前感染、丙戊酸 (VPA) 暴露和出生并发症。在各种潜在疗法中,催产素的作用尤为引人注目,因为它参与社会行为发展和社会认知记忆。出生后,各种各样的感官刺激有助于塑造构成社会行为基础的功能性神经回路的建立,而催产素可能以依赖经验的跨模态方式介导这一过程。在这一早期发育阶段,母婴关系的基础性建立会显著影响后代后续的社会互动。
催产素敲除 (KO) 小鼠和催产素受体 (OXTR) 敲除小鼠均表现出社交互动缺陷。重要的是,使用自闭症动物模型进行的研究进一步探索了催产素与社会行为之间的关系。例如,Peñagarikano 等人。报道称,Cntnap2突变小鼠的催产素水平降低,而催产素治疗可挽救该自闭症模型中改变的社交行为。同样,新生Magel2-KO小鼠表现出催产素缺乏,早期催产素治疗可改善这些社交缺陷。此外,感觉剥夺的小鼠,例如早年接受双侧胡须修剪或黑暗饲养的小鼠,其脑部催产素水平降低。在POGZWT/Q1038R小鼠中观察到OXTR基因表达降低,经鼻给药催产素可有效恢复受损的社交行为。这些发现表明自闭症患者出生后大脑发育过程中存在催产素系统损伤,并强调了催产素信号功能障碍对社交表现的显著影响。自闭症谱系障碍(ASD)是一种广泛性神经发育障碍,其症状在婴儿早期即出现,通常在三岁时发病。因此,对自闭症潜在治疗方法的研究应涵盖神经发育的连续过程,包括分娩和出生后早期发育。一项随机临床试验报告显示,早期使用催产素干预可有效提高照护者评定的社会反应能力(SRS-2)。这些结果表明,催产素在出生后早期发育阶段影响大脑发育和社会行为。
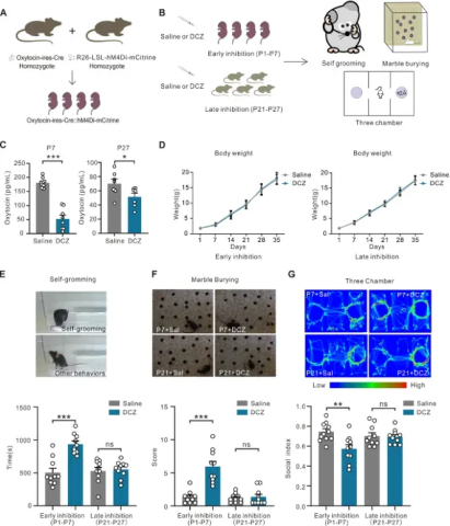
图1(图源自Advanced Science )
在出生后早期发育过程中,一种被称为 GABA 极性转换的生物学保守现象在神经系统发育中起着关键作用,涵盖了增殖、迁移和分化等过程。值得注意的是,GABA 极性转换会在分娩过程中迅速发生,随后在出生后反弹至兴奋状态,这在分娩应激过程中发挥着至关重要的保护作用。在自闭症患者的大脑中观察到了这种 GABA 极性转换功能障碍,母体催产素通过调节 Na+-K+-2Cl− 同向转运体 (NKCC1) 来调节这种转换,而 NKCC1 控制着氯离子稳态和 GABA 反转电位。有趣的是,上述研究还揭示了出生后早期(P2)接受 VPA 暴露的大鼠大脑中 GABAA 受体反转电位(更负)存在显著异常。出生后早期发育过程中GABAA受体逆转电位的快速动态变化表明,该时期对于催产素启动幼崽GABA极性转换作用具有潜在重要性。然而,出生后没有母体额外的催产素供应,幼崽的内源性催产素是否调节GABA极性转换仍不清楚。
为了探究催产素塑造社会行为,特别是调节GABAA受体逆转电位的关键时期,我们利用一种被称为“设计药物专属激活设计受体”(DREADDs)的化学遗传技术,在不同发育阶段调控催产素水平。我们重点研究出生后第一周(P1-P7)作为出生后早期发育阶段,出生后第三周(P21-P27)作为出生后晚期发育阶段。通过比较在出生后早期而非晚期调控催产素能神经元活性的效果,我们发现,在出生后早期而非晚期抑制催产素能神经元会导致青春期小鼠出现自闭症样行为。相反,在同一时期激活催产素能神经元则可减轻VPA暴露的自闭症小鼠的异常。此外,VPA暴露的大脑中NKCC1水平较低,GABA逆转电位降低,而这些可以通过在出生后早期而非晚期激活催产素能神经元来挽救。这些结果表明,出生后早期发育对于内源性催产素调节GABA逆转电位和塑造社会行为至关重要。
(来源:iNature)
原文出处:Wang ZH, Xu C, Ma YY, Xue WX, Wang HY, Fan LY, Zhang CY, Li L, Zhang XY, Zhu JN, Zhang QP. Oxytocin Improves Autistic Behaviors by Positively Shifting GABA Reversal Potential via NKCC1 in Early-Postnatal-Stage. Adv Sci (Weinh). 2025 Apr 30:e2415432. doi: 10.1002/advs.202415432. Epub ahead of print. PMID: 40305761.
