公共卫生学术热点追踪
我国学者研究发现:奶茶等高果糖饮食会加重炎症,而降糖药二甲双胍可逆转
果糖(Fructose),是一种单糖,是葡萄糖的同分异构体,也是饮食中仅次于葡萄糖的第二丰富的糖类。果糖具有口味好、甜度高、升糖指数低等优点,因此一度被认为是“健康糖”,被广泛添加到饮料和食品中,以提升口感。例如大家经常喝的奶茶等饮料中加的糖,就以果糖为主。
在过去 50 年里,果糖的消费量大幅增加,主要是由于高果糖玉米糖浆被广泛用作饮料和超加工食品的甜味剂。过量摄入果糖与高血糖、肥胖、2 型糖尿病、脂肪肝以及心血管疾病的发生密切相关,还有研究显示,过量摄入果糖可能增加结直肠癌、胰腺癌、卵巢癌、肝癌等癌症的发病风险,并与乳腺癌患者的不良预后相关。此外,还有一些研究显示,过量摄入果糖还与焦虑症有关,尤其是在青少年中。
然而,果糖对免疫系统的影响尚未得到足够的重视,其是否能够直接调控获得性免疫,尤其是 T 细胞免疫,仍缺乏足够的研究。
2025 年 8 月 26 日,四川大学华西医院生物治疗全国重点实验室张敦房研究员、仝爱平教授及美国国立卫生研究院陈万军研究员团队合作,在 Signal Transduction and Targeted Therapy 期刊发表了题为:High fructose consumption aggravates inflammation by promoting effector T cell generation via inducing metabolic reprogramming 的研究论文。
该研究表明,高果糖摄入通过诱导代谢重编程促进辅助 T 细胞 Th1 和 Th17 的生成,从而加重炎症,而补充常用的降糖药物二甲双胍能够逆转这一影响。

随着生活方式的改变,人类的糖类(尤其是葡萄糖和果糖)的摄入量显著增加。而过量摄入糖分已被证实与肿瘤和炎症性疾病相关。果糖可直接介导天然免疫反应,但其是否能直接调控 T 细胞免疫,目前仍不明确。
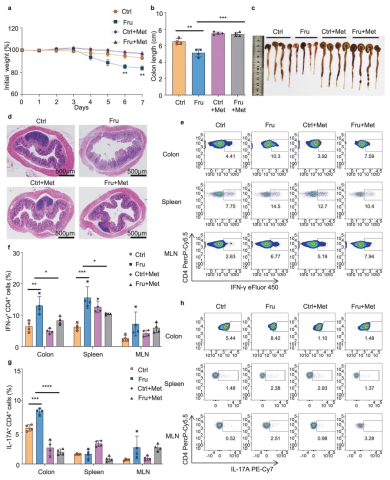
在这项最新研究中,研究团队发现,高果糖摄入会通过促进辅助 T 细胞 Th1 和 Th17 的生成,加速炎症性肠病(IBD)的进展。
具体来说,果糖通过谷氨酰胺代谢依赖的通路增强雷帕霉素复合物 1(mTORC1)的激活,从而直接促进 Th1 和 Th17 细胞的分化。活性氧(ROS)诱导的转化生长因子-β(TGF-β)激活也参与果糖驱动的 Th17 细胞生成。
此外,该研究还发现,常用降糖药二甲双胍(Metformin)可通过抑制 mTORC1 活化、减少活性氧(ROS)介导的 TGF-β 激活,进而逆转果糖诱导的 Th1 和 Th17 细胞生成,证实了二甲双胍可作为一种体内治疗药物来缓解高果糖摄入引发的 T 细胞炎症及结肠炎加重。

补充二甲双胍可抑制高果糖摄入引起的结肠炎加重
总的来说,该研究揭示了高果糖摄入通过直接增强 T 细胞免疫,破坏免疫稳态并加剧炎症性肠病(IBD)这一之前未被认知的副作用,同时表明来二甲双胍是逆转长期高果糖摄入所致 T 细胞免疫失衡的潜在疗法。
相关阅读:
2025 年 6 月 11 日,纪念斯隆凯特琳癌症中心 Justin Perry 团队(Zhaoquan Wang为第一作者)在国际顶尖学术期刊 Nature 上发表了题为:Early life high fructose impairs microglial phagocytosis and neurodevelopment 的研究论文[2]。
该研究表明,在生命早期摄入过多果糖,会损害小胶质细胞(大脑中的免疫细胞)的吞噬作用和神经发育,因此,小时候摄入太多果糖可能会直接影响大脑发育,从而增加将来患焦虑症风险。

2024 年 12 月 4 日,圣路易斯华盛顿大学的研究人员在国际顶尖学术期刊 Nature 上发表了题为:Dietary fructose enhances tumour growth indirectly via interorgan lipid transfer 的研究论文[3]。
该研究表明,果糖有助于体内的肿瘤生长,但癌细胞通常缺乏代谢果糖所需的酶,该研究发现,肝脏将膳食果糖转化为脂质并进入血液,癌细胞利用这些脂质以制造细胞增殖所需的膜。也就是说,肝脏通过将膳食果糖转化为脂质,来为癌细胞的快速增殖供能,从而间接促进肿瘤生长。这一发现可能为许多不同类型的癌症的护理和治疗开辟新途径。

2024 年 10 月 28 日,中国科学院生物物理研究所卜鹏程、温州医科大学沈贤和中国科学院大连化学物理研究所朴海龙团队合作,在 Cell Metabolism 期刊发表题为:Hexokinase 2 senses fructose in tumor-associated macrophages to promote colorectal cancer growth 的研究论文[4]。
该研究发现,果糖抑制 M1 型肿瘤相关巨噬细胞(M1-like tumor-associated macrophage,M1-like TAM)的极化,进而促进结直肠癌的发生和发展。有意思的是,果糖对于巨噬细胞极化的抑制作用并不依赖于其下游代谢物,而是通过直接促进己糖激酶(HK2)和肌醇1,4,5-三磷酸受体Ⅲ型(ITPR3)的相互作用。该研究揭示了果糖发挥功能的新机制,果糖本身可以作为调控巨噬细胞极化的信号分子。

(来源:生物世界)
参考文献:
[1] Ma, X., Chen, J., Wang, F. et al. High fructose consumption aggravates inflammation by promoting effector T cell generation via inducing metabolic reprogramming. Sig Transduct Target Ther 10, 271 (2025). https://doi.org/10.1038/s41392-025-02359-9
[2] Wang, Z., Lipshutz, A., Martínez de la Torre, C. et al. Early life high fructose impairs microglial phagocytosis and neurodevelopment. Nature 644, 759–768 (2025). https://doi.org/10.1038/s41586-025-09098-5
[3] Fowle-Grider, R., Rowles, J.L., Shen, I. et al. Dietary fructose enhances tumour growth indirectly via interorgan lipid transfer. Nature 636, 737–744 (2024). https://doi.org/10.1038/s41586-024-08258-3
[4] Yan H, Wang Z, Teng D, Chen X, Zhu Z, Chen H, Wang W, Wei Z, Wu Z, Chai Q, Zhang F, Wang Y, Shu K, Li S, Shi G, Zhu M, Piao HL, Shen X, Bu P. Hexokinase 2 senses fructose in tumor-associated macrophages to promote colorectal cancer growth. Cell Metab. 2024 Nov 5;36(11):2449-2467.e6. doi: 10.1016/j.cmet.2024.10.002. Epub 2024 Oct 28. PMID: 39471815.
