公共卫生学术热点追踪
Nat Commun丨何彪/涂长春共同研究揭示野猪在野生动物和家畜病毒传播中的节点作用
野猪在其大部分分布区内被视为有害动物,但长期以来人们一直忽视它们作为病毒宿主的作用,对其病毒的传播动态也鲜有研究。
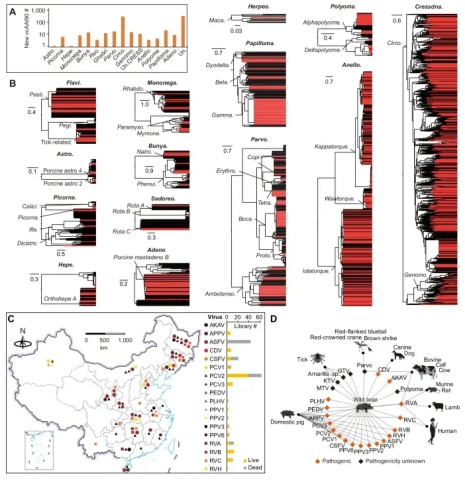
2025 年 10 月 8 日,中国农业科学院军事医学研究院军事兽医研究所何彪、扬州大学涂长春共同通讯在 Nature Communications 在线发表题为“Node role of wild boars in virus circulation among wildlife and domestic animals”的研究论文。该研究通过对中国26个省级行政区127个地点的466头健康野猪和50头死亡野猪的2535个器官样本和274个血液样本进行全病毒组学分析,构建了一个包含9281个病毒宏基因组的数据集,即BrCN-Virome。
与家猪相比,BrCN-Virome显示出不同的病毒组组成,DNA病毒多样性显著增加。一些野猪病毒可追溯到人类、家畜、野生动物和节肢动物,其中一些病毒明显或潜在地与流行病或人畜共患病有关。猪病原体在野猪中广泛传播,是造成大量野猪死亡的原因,有时还会与多种非洲猪瘟病毒同时感染。这些结果表明,野猪是病毒循环网络中连接不同动物类群的节点动物,其携带的病毒不仅对养猪业构成重大威胁,而且对野生动物保护和公共卫生构成挑战,需要对野猪病毒进行常规监测,积极控制野猪种群。
当今世界,新发传染病频繁暴发,给地区或全球人类健康、经济发展、畜牧业带来灾难性后果。越来越多的证据证明,新发传染病的预防和控制不能仅从人的角度来实现。世界已成为生命共同体,公共卫生、微生物学、兽医学、野生动物学、生态学等多学科合作的“同一个健康”方案已成为解决之道。人们普遍认为,大多数 EID 事件都源于野生动物。迄今为止,病毒多样性已在蝙蝠、啮齿动物、蜱虫和蚊子等已知的自然宿主和媒介中进行了广泛的研究,但绝大多数都偏向于它们。相反,研究人员对那些中间动物,尤其是那些与自然界的野生动物、人类活动区的家畜和人类有联系的生态节点动物携带哪些病毒知之甚少。这些知识差距极大地阻碍了 EID 的预测以及对策的制定和实施。
野猪(Sus scrofa)是一种本土猪科动物,广泛分布于欧亚大陆的各个栖息地。它已作为入侵物种被引入北美和南美。随着数量的增加,野猪已成为人类主导的农业地区和城市社区经常遇到的野生动物,并被国际自然保护联盟濒危物种红色名录评定为最不受关注的野生动物,表明其不存在灭绝的威胁。它们主要吃植物,偶尔也吃鸡蛋、腐肉、小型啮齿动物、昆虫和蠕虫,也是狼、豹子和老虎等大型食肉动物的猎物。因此,野猪是生态节点动物,在各个生态系统中发挥着复杂的作用。由于野猪入侵农业地区、损害农作物、与家畜和人类发生冲突,而且重要的是还会向其他动物传播疾病,野猪已被视为有害动物,在欧洲和中国受到积极抑制。
野猪是被忽视的许多病毒的天然宿主。它们在隐藏和传播病毒方面的作用长期以来一直被其他动物所掩盖。一些调查野猪病毒的研究是基于这些生物是猪病原体的储存库。事实上,野猪和家猪之间不存在免疫或生理屏障,因此这些猪病原体,例如猪瘟病毒(CSFV)、猪圆环病毒(PCV)、猪细小病毒(PPV)、非洲猪瘟病毒(ASFV),很容易传播到野猪,并且在野猪中也发现了这些病原体。这些病毒在这些自由漫游的动物中保持稳定的循环,成为家猪的重要感染源。此外,野猪体内还发现了戊型肝炎病毒(HEV)、甲型流感病毒(IAV)、日本脑炎病毒(JEV)等人畜共患病毒,与人类密切接触时存在潜在的暴露风险。尽管如此,野猪病毒的广度和传播动态却很少被研究,这与其种群、分布和生态作用严重不相容。
BrCN-Virome 的系统发育分析揭示了多种令人关注的病毒(图源自Nature Communications)
在这项研究中,作者结合 DNA 特异性多重位移扩增 (MDA) 和 RNA 特异性宏转录组 (MTT) 病毒学方法,对中国野猪进行了全国范围的泛病毒学研究。作者破译了野猪病毒在媒介、野生动物、家畜和人类之间的传播动态。本研究结果为了解野猪的病毒多样性及其与其他动物类群的生态和流行病学关系提供了重要的见解,这将有助于预测潜在的与野猪相关的 EID。
(来源:iNature)
原文出处:Tu Z, Sun H, Wang T, Liu Y, Xu Y, Peng P, Qin S, Tu C, He B. Node role of wild boars in virus circulation among wildlife and domestic animals. Nat Commun. 2025 Oct 8;16(1):8938. doi: 10.1038/s41467-025-64019-4. PMID: 41062486; PMCID: PMC12508043.
