公共卫生学术热点追踪
牛奶能给抗癌T细胞“续航”?上交大最新Nature子刊:牛奶中的半乳糖,可阻止免疫细胞衰竭,强力抑制肿瘤
早餐那杯看似寻常的牛奶,或许影响的并不只是一天的精力状态,也不仅是骨骼是否更结实。它们或许正在启动一场免疫系统行动,直接影响免疫T细胞在肿瘤战场的“士气”和“续航力”。
最近,复旦大学、上海交通大学等多中心团队联合在Nature Cell Biology发表了一项重磅研究——首次系统揭示牛奶等饮食中的半乳糖如何通过“肝脏–T细胞”的秘密对话,重塑肿瘤微环境,阻止免疫细胞过早“精疲力尽”,从而显著抑制肿瘤生长。
DOI:10.1038/s41556-025-01716-8
“疲劳”的T细胞与“守护者”IGFBP-1
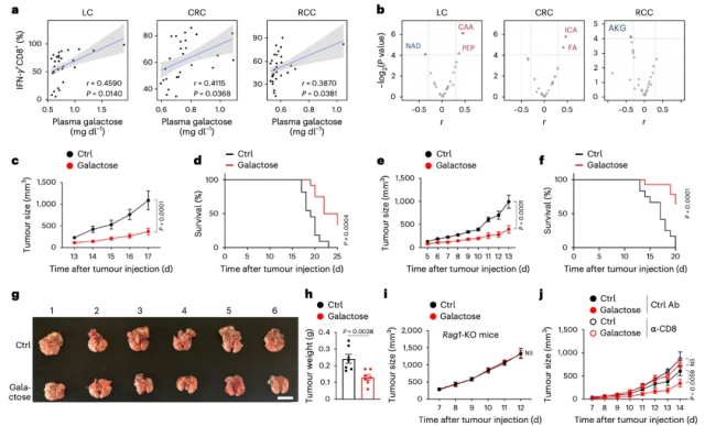
研究团队首先在肺癌、结直肠癌和肾癌患者中观察到一种现象:血液中半乳糖浓度较高的患者,其肿瘤组织内具有更强杀伤活性的干扰素-γ阳性CD8+T细胞也更多。这一相关性提示,半乳糖或许与抗肿瘤免疫存在某种隐秘的联系。
饮食来源的半乳糖在体内增强抗肿瘤T细胞免疫
随后,他们在小鼠模型中证实,高半乳糖饮食能显著抑制黑色素瘤、肺癌及结肠癌的生长,并延长小鼠的生存期。
当研究人员使用缺乏T细胞的Rag1基因敲除小鼠,或通过抗体清除CD8+T细胞后,半乳糖的抑癌效果便消失了。
为什么半乳糖能增强CD8+T细胞的战斗力?深入的细胞图谱分析发现,半乳糖喂养的小鼠,肿瘤中的CD8+T细胞更不容易进入“衰竭”状态。这些T细胞不是变得“懒散”,而是保持了“记忆”和“攻击”的潜能。
饮食半乳糖对肿瘤浸润CD8+T细胞的影响
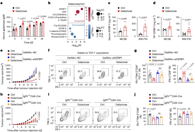
但半乳糖自己并不直接作用于T细胞,而是扮演了一位“信使”的角色。它进入体内后,绝大部分被肝脏吸收,并成功“说服”肝细胞大量分泌一种名为“胰岛素样生长因子结合蛋白1”(IGFBP-1)的蛋白质。IGFBP-1如同一位“守护者”,它在血液中游弋,精准地结合并中和“胰岛素样生长因子-1”(IGF-1),从而阻断了IGF-1信号通路。
饮食半乳糖通过IGFBP-1促进抗肿瘤CD8+T细胞免疫的机制
mTORC1信号轴“熄火”
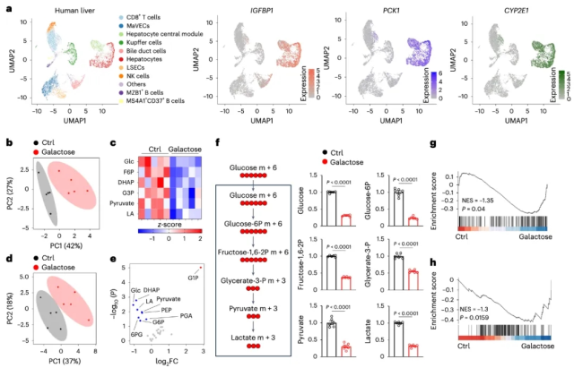
那么,半乳糖是如何“说服”肝细胞增产IGFBP-1的呢?答案藏在肝脏的代谢重编程中。研究团队发现,半乳糖进入肝细胞后,竟一反常态地“压制”了细胞的糖酵解代谢,导致一系列糖酵解中间产物的水平下降。这种代谢模式的转变,直接导致了细胞内一个重要能量与代谢中枢——mTORC1信号通路的“熄火”。
而当mTORC1活性降低,一个名为Foxo1的转录因子便被激活,它进入细胞核内,结合到Igfbp1基因的启动子区域,如同按下“启动开关”,最终驱动IGFBP-1的合成与释放。通过构建肝细胞特异性敲除mTORC1关键组件Raptor的小鼠,研究人员证实,一旦mTORC1被抑制,即使不额外补充半乳糖,肝细胞也会自发增产IGFBP-1,并达到同样的抑癌效果。
循环半乳糖重新编程肝细胞的代谢
机制的最终验证,还是得回归临床。研究团队在癌症患者群体中进行了分析,结果与动物实验高度吻合:那些血液中IGFBP-1水平较高的患者,其肿瘤组织中的CD8+T细胞显得更为“骁勇善战”——衰竭标志物PD-1、TIM-3的表达更低,而杀伤性分子干扰素-γ的表达更高。
血浆中IGFBP-1水平升高与癌症患者中改善的T细胞反应之间的相关性
总体而言,这项研究揭示,日常饮食中的成分,远不止是能量与物质的供给,更是身体内部信息网络的调节者。尽管研究人员强调,这并非鼓励人们盲目大量摄入半乳糖,但它无疑为“食疗”赋予了全新的科学内涵,也为开发“吃出来的免疫力”提供了激动人心的前瞻视角。在未来,我们或许不仅能通过药物调动免疫系统,还能通过精准的营养干预,为身体的抗癌战士提供最坚实的后盾。
(来源:生物谷)
原文出处:Du X, Li W, Li G, Guo C, Tang X, Bao R, Li R, Huang H, Xu S, Yu X, Han Q, Wan J, Li S, Sun J, Zhao R, Ye Y, Gao Q, Ni ZY, Cui X, Zou Q. Diet-derived galactose reprograms hepatocytes to prevent T cell exhaustion and elicit antitumour immunity. Nat Cell Biol. 2025 Aug;27(8):1357-1366. doi: 10.1038/s41556-025-01716-8. Epub 2025 Aug 8. PMID: 40781141.
