公共卫生学术热点追踪
军事医学研究院何彪/涂长春团队揭示长尾旱獭病毒跨种循环和嗜性特征
野生动物是众多病毒的天然宿主,其携带的病毒基因组数据为理解病毒进化规律提供了重要支撑。研究表明,病毒在自然宿主中长期共存,通过不断进化适应宿主环境。了解病毒在自然宿主中的分布和遗传特征,对于评估其溢出风险、预防新发传染病至关重要。长尾旱獭作为大型啮齿动物,在自然生态系统中扮演着重要角色,是多种病毒的潜在自然宿主。

近日,军事医学科学院何彪/涂长春团队通过对新疆喀什地区长尾旱獭病毒进行系统监测,发现了包括冠状病毒在内的多种新病毒,并提出了全新的冠状病毒亚属分类“Mabecovirus”。

图1 新疆长尾旱獭携带病毒多样性及在组织脏器中分布情况
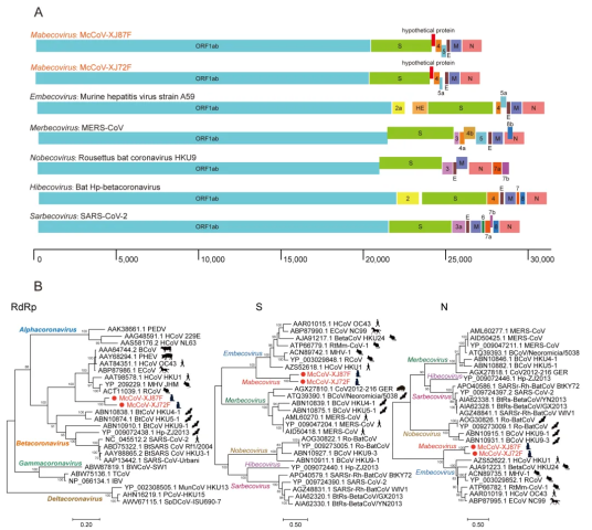
该研究对101只长尾旱獭样本进行了系统的全病毒组分析,全面揭示了该物种的病毒多样性。研究共鉴定出25个病毒科,其中13个为脊椎动物病毒科(图1)。尤为重要的是,研究发现了包括冠状病毒、腺病毒、乳头瘤病毒在内的多种新病毒。其中,两种全新分类的冠状病毒的发现最为突出。基因组序列分析显示,这两种病毒与已知冠状病毒存在显著差异,在β冠状病毒属中形成了一个独立分支,无法归入任何已知亚属。基于这一发现,研究团队提出了“Mabecovirus”这一新亚属命名,丰富了冠状病毒分类学框架(图2)。

图2 长尾旱獭冠状病毒基因结构及进化分析
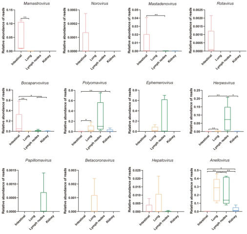
该研究还揭示了旱獭携带病毒的组织趋向性:冠状病毒仅存在于肺脏组织,疱疹病毒偏好分布于淋巴结,而腺病毒、星状病毒与诺如病毒则集中出现在肠道组织(图3)。进一步系统进化分析提示,部分病毒存在跨物种传播的潜在风险,旱獭轮状病毒在遗传进化树上与反刍动物轮状病毒聚为一支,而暂时热病毒与牛源毒株显示出高度基因组同源性,由于旱獭与家畜在草原生态系统中同域分布,共享水源和草场,粪‑口途径可能成为这些病毒跨种传播的重要途径。

图3 不同哺乳动物病毒的组织嗜性特征
相关发现不仅丰富了人类对啮齿动物病毒多样性和进化的认识,也为新发传染病的早期预警和防控提供了科学依据。该研究于2025年12月30日在线发表于微生物组知名期刊Microbiome,并得到国家自然科学基金(32300424)和国家重点研发计划(2023YFF1305401)的资助,军事医学研究院何彪研究员和涂长春研究员为该研究通讯作者,易乐助理研究员、颜广志硕士以及石河子大学梁晏副教授为共同第一作者。
(来源:病毒学界)
原文出处:Yi L, Liang Y, Yan G, Cai C, Li Y, Zhao Z, Qu Y, Tu C, He B. Virome profiling of long-tailed marmots reveals tissue tropism and cross-species transmission of a diversity of uncharacterized mammalian viruses. Microbiome. 2025 Dec 30. doi: 10.1186/s40168-025-02304-6. Epub ahead of print. PMID: 41462369.
