公共卫生学术热点追踪
复旦大学校长金力院士最新Nature子刊:利用AI精准预测表观遗传年龄与衰老相关疾病风险
衰老的特点是发病率升高及随之而来的生活质量下降,这两者都构成了重大的社会与经济负担。近几十年的突破性研究表明,通过热量限制和部分表观遗传重编程等干预手段,延长寿命及健康寿命是可行的。然而,将衰老干预手段应用于临床,还需要对生物学年龄和衰老速率进行精确量化。
DNA 甲基化(DNAm)水平的改变是衰老的一个关键标志——随着年龄的增长,DNAm 会随之增长,因此,全基因组 DNAm 可以作为生物学年龄的评估指标。然而,当前的表观遗传时钟的性能可能受到多种因素的影响(包括测序平台、数据预处理方法、组织类型和人群),这给其实际临床应用带来了挑战。
因此,迫切需要一种通用的 DNA 甲基化时钟,能够消除技术偏差,同时保留衰老相关生物学信号,从而实现对人类衰老过程的准确量化。
2026 年 1 月 13 日,复旦大学金力院士团队联合上海科学智能研究院/复旦大学人工智能创新与产业研究院漆远教授团队及无线光年的研究人员,在 Nature 子刊 Nature Computational Science 上发表了题为:A robust computational framework for methylation age and disease-risk prediction based on pairwise learning 的研究论文。
该研究开发了一个用于甲基化年龄与疾病风险预测的计算框架——MAPLE(methylation age and disease-risk prediction based on pairwise learning)。
MAPLE 运用成对学习(Pairwise Learning)来判别两个 DNA 甲基化谱在年龄或疾病风险方面的相对关系,在有效识别衰老或疾病相关生物信号的同时,有效降低了数据中的技术偏差。在涵盖不同研究项目、测序平台、数据预处理方法和组织类型的 31 项基准测试中,MAPLE 以 1.6 年的中位绝对误差优于另外五种竞争方法。此外,MAPLE 在评估衰老相关疾病风险方面表现优异,疾病识别的平均曲线下面积达 0.97,疾病前期状态检测的平均曲线下面积达 0.85。这项研究表明,MAPLE 在临床评估表观遗传年龄及衰老相关疾病风险方面具有巨大潜力。
传统表观遗传时钟的瓶颈
DNA 甲基化(DNAm)是衰老的重要标志之一。随着岁月流逝,我们基因组中特定 CpG 位点的甲基化模式会发生规律性变化。传统表观遗传时钟(例如 Horvath 时钟、Hannum 时钟),正是基于这一原理开发。
这些表观遗传时钟在实际应用中面临核心挑战:技术批次效应。当训练数据与测试数据来自不同研究、平台或预处理方法时,预测性能会大幅下降,从而严重阻碍了表观遗传时钟在临床中的应用。
MAPLE 的创新思路:从“绝对值”到“相对关系”
MAPLE 采用了一种全新思路:不直接预测绝对年龄,而是学习样本间的相对关系,通过比较两个 DNA 甲基化样本,推测它们之间的年龄差异或疾病风险差异。
这种方法巧妙规避了不同数据集间的技术偏差。尽管数据来源多样可能导致甲基化谱分布不同,但样本间的实际年龄差异本身是可比较的。
MAPLE 采用两阶段训练流程:首先训练编码器将甲基化数据映射到统一潜在空间,随后在该空间基础上训练预测器估计年龄或疾病状态。成对学习(Pairwise Learning)使训练样本量呈二次增长,大幅降低过拟合风险。
MAPLE 概述
卓越性能:31 项测试中表现稳定
为全面评估 MAPLE 的性能,研究团队设计了涵盖 31 项基准测试的严格验证,包括不同测序平台、预处理方法和组织类型。
结果显示,MAPLE 在跨平台血液样本测试中平均绝对误差仅为 1.45 年,相关性系数达 0.97;而传统多层感知器(MLP)模型的误差达 4.14 年,相关性系数为 0.88。在非血液组织(例如大脑、肌肉、皮肤等)测试中,MAPLE 同样表现优异,平均误差 2.30 年,远优于其他方法。
与传统方法对比中,MAPLE 在全部 31 项测试中平均绝对误差为 1.6 年,显著优于第二名的 cAge 和第三名的 AltumAge。尤其令人印象深刻的是,MAPLE 在不同预处理方法下保持稳定,而传统方法在不同预处理数据上误差波动巨大。
在 31 项基准测试中,MAPLE 与六种竞争方法的性能表现
利用 MAPLE 捕获衰老相关生物学过程并检测加速衰老
疾病风险评估:从衰老测量到健康预警
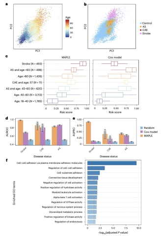
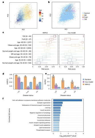
除了精准预测年龄,MAPLE 在疾病风险评估方面同样展现强大潜力。研究团队将其应用于心血管疾病(CVD)和 2 型糖尿病(T2D)等衰老相关疾病的风险评估。
MAPLE 在疾病识别上曲线下面积均值达 0.97,对疾病前状态检测也达到 0.85,显示其精准识别早期风险的能力。
这意味着 MAPLE 不仅能评估生物学年龄,还能预警潜在健康风险,为早期干预提供宝贵时间窗口。
MAPLE 评估心血管疾病风险
MAPLE 评估 2 型糖尿病风险
通过分析模型识别的重要 CpG 位点,研究团队发现这些位点富集于器官发育、细胞黏附、认知功能和免疫调节等与衰老密切相关的生物学通路,进一步证实了 MAPLE 的生物学合理性。
临床应用前景与展望
MAPLE 的优势不仅在于高精度,更在于其卓越的泛化能力,这是临床应用的先决条件。传统表观遗传时钟因批次效应问题,始终难以在临床中大规模应用。
MAPLE 通过成对学习有效削弱批次效应,同时保留与年龄和疾病相关的生物学信号,为甲基化数据在真实临床场景中的应用迈出关键一步。
随着更多验证的完成,MAPLE 有望在以下几个方面发挥重要作用:
1. 个性化抗衰老干预评估:准确量化生活方式改变或药物干预对生物学年龄的影响;
2. 早期疾病风险筛查:在症状出现前识别高风险个体,实现早期预防;
3. 衰老生物学机制研究:通过分析重要 CpG 位点,深入理解衰老的分子机制。
MAPLE 通过方法论创新,解决了表观遗传时钟领域的核心瓶颈问题,为衰老评估和疾病风险预测提供了更可靠工具。随着该技术不断完善,我们距离个性化、精准化的健康衰老管理目标又近了一步。未来,定期“衰老检测”或将会成为健康体检的标准项目,帮助每个人更科学地管理健康寿命,也为人类的健康老龄化带来了新希望。
(来源:生物世界)
原文出处:Zhang Y, Yao Y, Tang Y, Cheng Y, Xu Y, He Y, Qi Y, Jin L. A robust computational framework for methylation age and disease-risk prediction based on pairwise learning. Nat Comput Sci. 2026 Jan 13. doi: 10.1038/s43588-025-00939-x. Epub ahead of print. PMID: 41530591.
