公共卫生学术热点追踪
长期饮酒,肠道会漏!《Nature》发现长期饮酒会破坏肠道免疫屏障,导致细菌进入肝脏,引发肝炎和脂肪肝
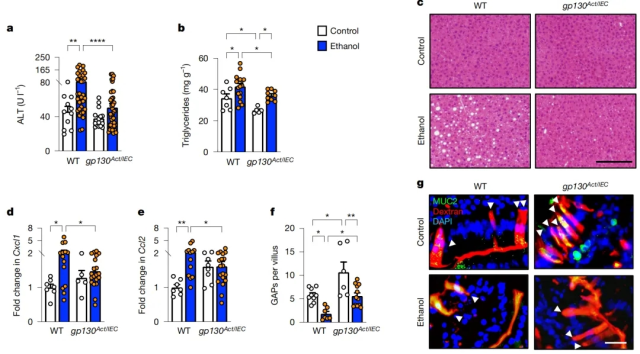
酒精使用障碍和酒精相关性肝病(ALD)是导致死亡和肝移植的主要原因。肠道-肝脏轴在 ALD 的发病机制中起着关键但尚未完全理解的作用,这取决于微生物的移位。肠杯状细胞(GCs)能形成坚固的物理和化学屏障,并且GCs通过激活毒蕈碱型乙酰胆碱受体 M4(mAChR4,也称为 M4)来教育免疫系统,从而在激活时形成与 GC 相关的抗原通道(GAP),使固有层抗原呈递细胞能够对腔内抗原进行采样,引发保护性的免疫反应。

2025年8月20日,加利福尼亚大学圣地亚哥分校Bernd Schnabl团队在Nature 在线发表题为“mAChR4 suppresses liver disease via GAP-induced antimicrobial immunity”的研究论文,该研究表明,在人类和小鼠中长期饮酒会下调小肠 mAChR4 的表达,并减少 GAP 的形成,从而破坏抗微生物免疫。

特定的 IEC激活会引发 IL6ST的表达,并能阻止乙醇引发的肝脏疾病(图源自Nature )
当激活肠道白细胞介素-6 信号转导器(IL6ST,也称为糖蛋白 130;gp130)时,这种现象得以逆转,恢复了 mAChR4 的表达和 GAP 的形成,从而能够诱导下游的 3 型固有淋巴细胞衍生的 IL-22 和抗微生物 REG3 蛋白。这抑制了肠道细菌向肝脏的移位,从而赋予了对 ALD 的抵抗力。由特定的 GC mAChR4 激活引起的 GAP 诱导对于预防乙醇诱导的脂肪性肝炎是必不可少且充分的。这些结果为采用 mAChR4 或 IL6ST 激动剂的治疗方法奠定了基础,该方法旨在促进 GAP 的形成,并通过抑制微生物移位来预防 ALD。
(来源:iNature)
原文出处:Llorente C, Raya Tonetti F, Bruellman R, Brea R, Pell N, Hartmann P, Maccioni L, Han H, Cabré N, Liu J, Eguileor A, Fondevila MF, Meijnikman AS, Hsu CL, Alghafri A, Zhou R, Gao B, Duan Y, Zhang P, Febbraio MA, Taniguchi K, Newberry RD, Fouts DE, Brenner DA, Stärkel P, Karin M, Schnabl B. mAChR4 suppresses liver disease via GAP-induced antimicrobial immunity. Nature. 2025 Oct;646(8083):180-189. doi: 10.1038/s41586-025-09395-z. Epub 2025 Aug 20. PMID: 40836099.
